Connection design of a tubular 3D frame (AISC)

Dit artikel is ook beschikbaar in:
Learn how to use IDEA StatiCa Connection to design and code-check a structural steel joint, an example is the connection of a tubular 3D frame.

1 New project

Start with launching the IDEA StatiCa Connection. Create a new project by selecting the template closest to the required design, fill the name and the description of the project. After choosing the required properties, confirm by Create project.

inline image in article

Since you work under the AISC code, set the imperial units (see How to change the system of units).

2 Geometry

Start with a modification of the joint geometry. Right-click on the continuous beam opens the context menu with all available actions for the beams. Use the plus button to add a new cross-section.

inline image in article

Choose the Circular hollow section profile, PIPE(Imp) category, and PIPE(Imp)12XS cross-section.

inline image in article

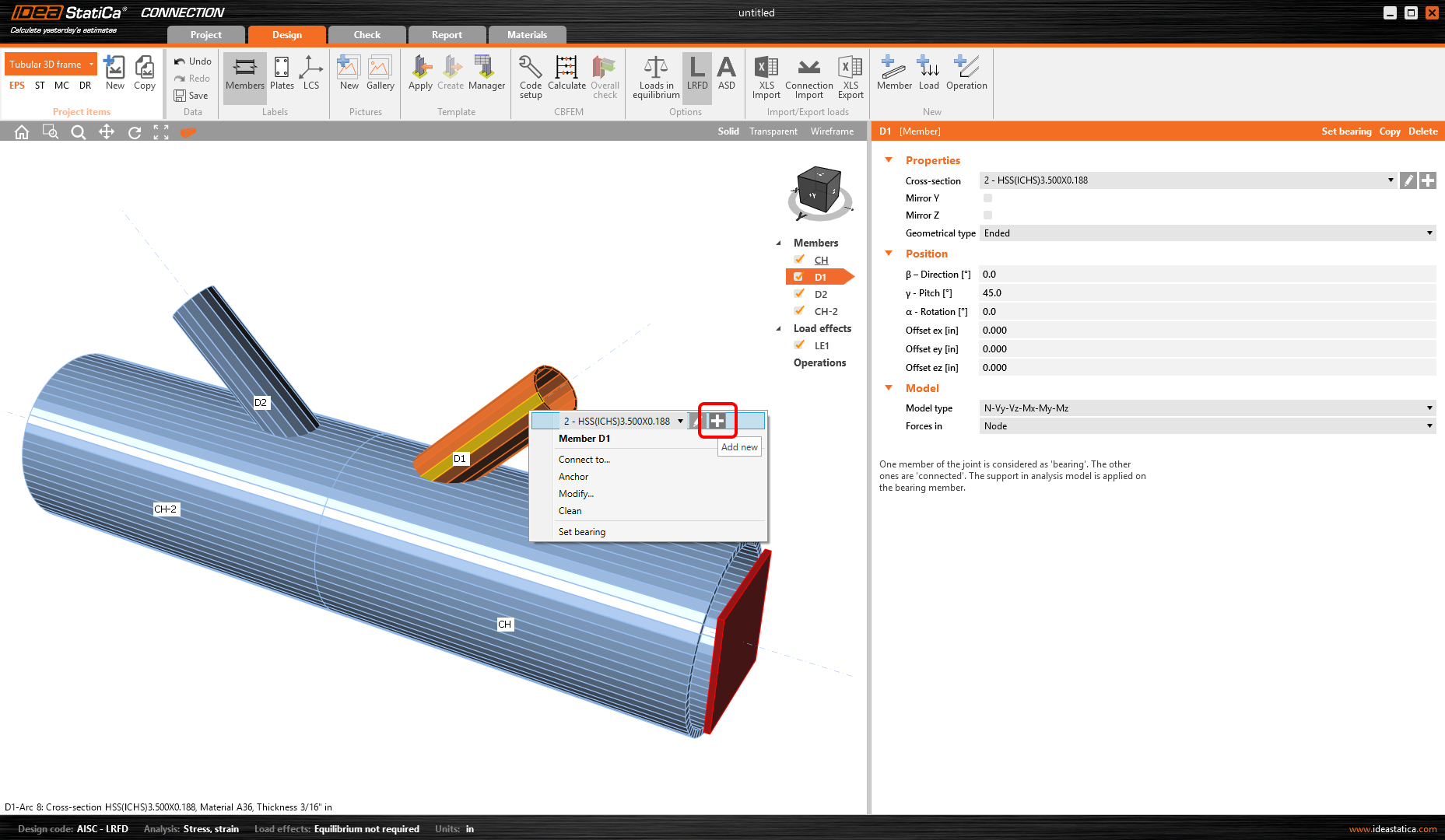
You have to change the member CH properties, follow the picture below.

inline image in article

You are going to take advantage of the prepared member to copy its properties, use the right mouse button and click at the CH row in the tree of the entities. Select Copy command.

inline image in article

You can proceed with renaming the new member, again use the right mouse button click at the M4 row and choose from the context menu Rename. Change the name at CH–2.

inline image in article

Change the properties of member CH-2 following the picture below.

inline image in article

Proceed with the change of cross-section on the diagonal member. Again, use the right mouse button, click at the member, and choose plus to add a new cross-section. Select the PIPE(Imp) 6STD cross-section.

inline image in article

The properties of this member will be like in the picture below (PIPE(Imp) 6STD).

inline image in article

Proceed to the second diagonal member D2, let’s change the properties following the picture below (PIPE(Imp) 10STD).

inline image in article

Now you have to add another member, you can do it by command new Member at the top ribbon. Change the properties for the new member (PIPE(Imp) 6STD).

inline image in article

3 Load effects

You can continue with the Load effects. One load effect was automatically added by the wizard. You will input all internal forces into the table. You should not forget to turn on the Loads in equilibrium command in the top ribbon.

inline image in article

4 Design

You have to define the right manufacturing operation. Start with the right mouse button and click on the member CH-2 in the 3D scene. You will choose the Connect to command from the context menu.

inline image in article

Now you have to choose a member to connect, let’s click on the member CH.

inline image in article

Now the possible one-member templates are provided, you will choose the first one.

inline image in article

Define all necessary properties for manufacturing operation PP1. Follow the picture below.

inline image in article

You will connect the other members by Cut manufacturing operations. Add a new one by the command new Operation at the top ribbon. Change the properties of the operation CUT1. Follow the picture below.

inline image in article

Now you can take advantage of the already defined operation, you will create the copy by a right mouse button click and from the context menu, you will choose the Copy command.

inline image in article

Change the properties of CUT2 operation following the picture below.

inline image in article

Copy the CUT2 manufacturing operation and change the properties of the CUT3 manufacturing operation following the picture below.

inline image in article

The last step in the design of the joint is the last copy of the CUT3. Change the properties of the CUT4 following the picture below.

inline image in article

5 Calculation and Check

You can calculate the analysis right in the Design tab by the Calculate command.

inline image in article

After a while, the results summary will appear in the left top corner of the 3D scene, and the Overall check model view is set. You can quickly fine-tune the model in case we are not satisfied.

inline image in article

You will choose the Check tab and turn on the Equivalent stress, Mesh, and Deformed model view. You can explore the detailed results for the Bolts also, let’s expand the results for the bolt B7.

inline image in article

6 Report

At last, go to the tab Report. IDEA StatiCa offers a fully customizable report to print out or save in an editable format.

inline image in article

You have designed, optimized, and code-checked a structural steel joint according to AISC.

Voorbeeldbestanden

Wil je je vaardigheden verbeteren? Bezoek onze campus

Leer hoe je IDEA StatiCa effectief gebruikt met onze e-learningcursussen die je zelf kunt volgen

RELATED CONTENT